展会新闻 2025.09.12
米兰娱乐场网址大全(以下简称福祉博览会)是由中国残联主办的关于残疾人、老年人等功能障碍人群辅助器具及康复、护理等专业设备的国际性展会。在党中央、国务院高度重视和相关部门、社会各界大力支持下,福祉博览会已成为国内外具有重要影响力的辅助器具产品和技术专业展会。9月12-14日,2025米兰国际足球直播在哪看将在北京国家会议中心举行。
苏州市科技助残孵化器将以最大展位(1A08,315 平方米)亮相本届福祉会。届时,来自全市的42家科技助残企业、机构、产业园区及研发团队,将带着“苏州制造”与“苏州智造”精彩亮相,欢迎莅临参观体验、洽谈合作!

提前扫码登记,免费入场体验!
2025米兰国际足球直播在哪看
“苏州市科技助残孵化器”展区参展企业和机构名单

苏州市科技助残孵化器
(运河能谷)
聚焦打造科技助残综合性平台,孵化助残科技企业,培育助残科技产品

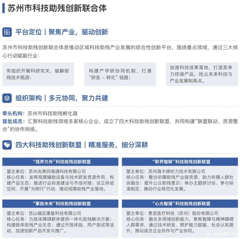
苏州市科技助残创新联合体
推动区域科技助残产业发展的综合性创新平台,围绕重点领域,赋能行业

全国自强模范陆鸿
感动中国2022年度人物,从传统创业到科技助残的跨越

苏州生物医药产业园
聚焦创新药物、高端医疗器械等领域研发与产业化

思必驰科技股份有限公司
自研人机交互平台及人工智能芯片

索诺瓦听力技术 (苏州) 有限公司
高分辨率 Ultra 3D 人工耳蜗植入体

中国兵器工业第二一四研究所
运动想象脑机柔性康复手

远也科技(苏州)有限公司

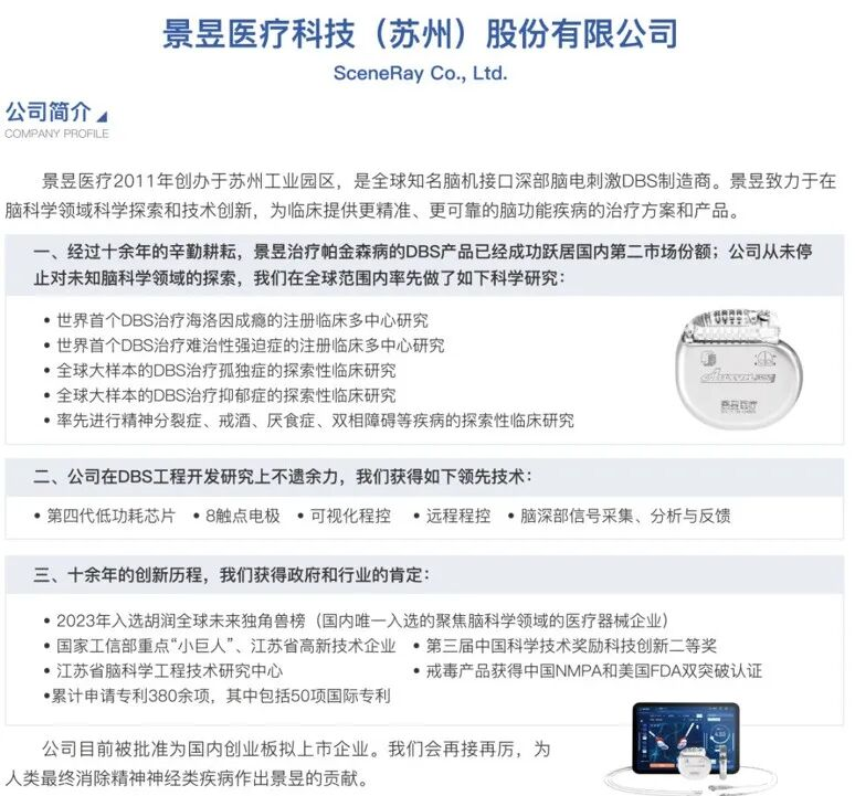
景昱医疗科技 (苏州) 股份有限公司
脑机接口深部脑电刺激DBS 产品

苏州希润医疗器械有限公司
手功能柔性镜像康复机器人

神经义肢手团队
上肢义肢(获第三届全球辅助技术奥运会 “上肢义肢” 组冠军)

昆山福宏康复科技有限公司
超轻材料碳纤维智能电动轮椅

苏州海卡缔听力技术有限公司
全自研瀚音智能助听系统

苏州伊利诺护理机器人有限公司
ICARE-BOT 二便智能护理机器人(第五代)

苏州优桉康医疗技术有限公司
微观足脊足姿智能评估系统

康辉医疗科技 (苏州) 有限公司
智能坐式及边进式助浴浴缸

苏州阿璞莱富智能科技有限公司
人体工程学高度可调智能产品系列

苏州恒而思达医疗科技有限公司
适老化智能改造一站式解决方案

苏州立脊医疗科技有限公司
3D打印脊柱侧弯定制化支具

江苏德长医疗科技有限公司
无线多通道联动功能性电刺激智能助行仪

苏州艾尔楠医疗器械有限公司
系列智能急救与康复产品

优理奇机器人科技 (苏州) 有限公司
自研高扭矩密度高自由度控制能力机器人

听到电子科技 (苏州) 有限公司
眼控一体旗舰机

苏州燚华智能科技有限公司
AI LOOK 盲人助理机器人

苏州领弦医疗科技有限公司
孤独症筛、诊、治、评一体化解决方案及设备

“科技与人文” 苏州助残特展区

为感谢支持苏州科技助残事业的您,苏州市科技助残孵化器精心准备了礼品苏州助残“科技与人文”纪念品现场派送。
发放地点
1A08号 苏州市科技助残孵化器展区
发放日期和时间
9月12日、13日、14日
每天11:00、13:00、15:00 三个时间
限量发放精美礼品,先到先得!
领取方式
关注有礼,免费领取
关注“苏州残联”及“苏州市科技助残孵化器”微信公众号,至苏州展区(1A08)工作人员处出示关注页面,即可领取。礼品包含定制孵化器徽章、2026年度主题纪念日历、科技助残主题时尚包、苏州助残聆听咖啡等。

2026 苏州科技助残主题日历

“科技与关怀”苏州科技助残主题时尚包

主题徽章

苏州助残聆听咖啡
来源:苏州市科技助残孵化器
逛展就有机会抽大奖!只要您提前扫描二维码,注册提交个人信息,获取电子入场码,并截图保存,在展会现场兑奖处出示入场码,即可免费参与抽奖!定制拐杖、保温壶、充电宝、防晒衣等实用礼品等您来!


扫码免费领票,现场抽奖!
9月12-14日
北京国家会议中心
2025米兰国际足球直播在哪看
不见不散!