展会新闻 2024.11.20
2024米兰娱乐场网址大全(CR EXPO)联合中国教育学会特殊教育分会智障教育专委会、残疾人事业发展研究会融合教育专委会、江苏教育报刊总社现代特殊教育编辑部、南京特殊教育师范学院特殊教育学院、北京教育科学研究院北京市特殊教育研究指导中心、北京市健翔学校、北京市海淀区特殊教育研究与指导中心、杭州市杨绫子学校、杭州市上城区特殊教育指导中心等联合举办的“第一届孤独症儿童教育教学优秀论文与课例征集”活动,得到全国200多家单位的支持,征集到近400篇论文、100多个课例。经相关专家评审研究决定,共有25家单位荣获优秀论文奖,54家单位荣获创新论文奖,67家单位荣获鼓励论文奖。
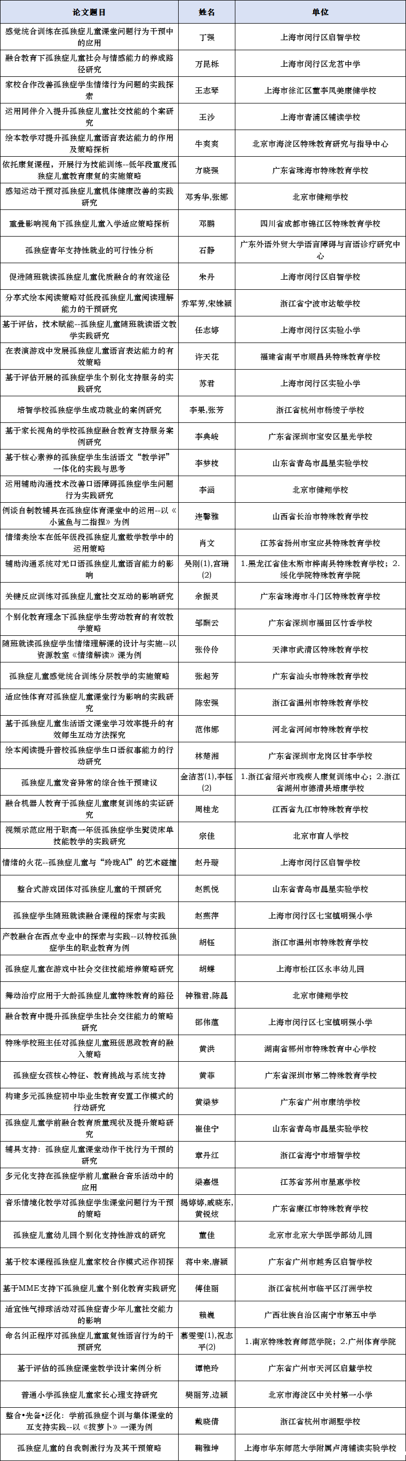
优秀论文奖

*以上排名不分先后
创新论文奖

*以上排名不分先后
鼓励论文奖

*以上排名不分先后
点击文章链接,查看第一届孤独症儿童教育教学优秀论文与课例征集获奖单位、优秀课例奖、创新课例奖结果。
同时,为贯彻落实党的二十届三中全会精神和全国教育大会精神,进一步做好优秀论文与课例的推广与应用,强化特殊教育教师队伍建设,为教育强国做贡献,“融合教育高质量发展交流会暨第一届孤独症儿童教育教学优秀论文与课例征集结果发布仪式”将于2024年11月28日在北京国家会议中心举行。诚挚邀请各相关单位派教师莅临现场参观及参会交流。本交流会不收取会务费,交通住宿费等全部自理。报名参会请扫描下方二维码提交信息,点击【阅读原文】获取参会通知。

报名二维码
基本信息

时间
2024年11月28日10:00-16:30

地点
北京·国家会议中心
参会对象
特殊教育学校、特殊教育资源中心、融合教育学校、儿童康复服务机构、社工机构、特殊教育院校等单位人员;教育、残联等政府机关单位人员。
活动内容
10:00—13:00(国家会议中心 展厅Hall1-4)
自由参观福祉博览会“职业教育及教辅具成果”展示区、“辅助器具进校园创新服务类” 展示专区、“儿童康复及助视助听沟通辅具”展示区
13:30—16:30(国家会议中心 展厅二层会议室 E236AB)
组委会领导致辞
国家督学、中国教育学会常务副会长李天顺报告
中国教育学会特殊教育分会有关领导报告
高质量发展融合教育的中国路径
南京特殊教育师范学院特殊教育学院院长、教授 李拉
融合教育高质量发展的北京海淀经验
北京市健翔学校校长、海淀区特殊教育研究与指导中心主任、正高级教师 王红霞
融合教育中的劳动育人新样态
杭州市杨绫子学校校长、杭州市上城区特殊教育指导中心负责人、正高级教师 俞林亚
孤独症儿童课堂有效参与有效学习的策略
北京教育科学研究院北京市特殊教育研究指导中心主任、研究员 孙颖
优势视角下解决孤独症儿童融合教育中“急难愁盼”问题
南京特殊教育师范学院、浙江工业大学特聘教授 徐云
特教期刊办刊思路和选题方向
《现代特殊教育》编辑部主编 于国宁
公布第一届孤独症教育教学征集优秀组织单位,优秀、创新和鼓励论文名单;公布第一届孤独症教学案例优秀组织单位,优秀、创新和鼓励课例名单
南京特殊教育师范学院特殊教育学院
北京教育科学研究院北京市特殊教育研究指导中心
北京市海淀区特殊教育研究与指导中心
杭州市杨绫子学校
《现代特殊教育》杂志编辑部
米兰娱乐场网址大全组委会
地铁出行:地铁8号线或15号线奥林匹克公园站A、E出口,步行300多米(约6分钟)即可到达展馆。
公交出行:81路、82路、86路、143路、510路、607路到“国家体育馆站”下车,步行600多米(约10分钟)即可到达展馆。
更多精彩,持续更新,敬请期待!
提前预登记,免费领门票!

✅VIP通道抢先入场
✅获赠价值100元展会会刊
✅免费参与部分活动
✅抽奖活动奖品丰厚