行业新闻 2019.07.23

特殊教育是我国国民教育体系的重要组成部分,特别受到社会的广泛关注。办好特殊教育,是促进残疾人全面发展,更好融入社会的基本途径。党的十八大提出支持特殊教育,党的十九大提出要办好特殊教育,教育部等七部门2017年印发的《第二期特殊教育提升计划(2017-2020年)》等系列举措也充分体现了党和政府的高度重视。
本文将从中国特殊教育的发展现状、特殊教育机构、资源配备需求等方面与大家分享我国特殊教育行业的发展情况。
中国特殊教育发展现状
体系逐步完善,学校和受教育学生数持续增加
目前,我国初步形成了从基础教育、高等教育到职业教育、成人教育的特殊教育体系,并成为我国教育事业的重要组成部分。
我国特殊教育体系

总体而言,近年来我国特殊教育学校数量显著增加,残疾儿童少年入学人数逐渐提高,各级政府的特殊教育财政投入逐年加大,特殊教育教师总量不断增长。
2018年全国教育事业发展统计公报显示
全国共有特殊教育学校2152所,比上年增长2.1%;
全国共招收各种形式的特殊教育学生12.35万人,比上年增长11.43%;
在校生66.59万人,比上年增长15.05%。其中,附设特教班在校生3316人,占特殊教育在校生的比例为0.50%;随班就读在校生32.91万人,占特殊教育在校生的比例为49.41%;送教上门在校生11.64万人,占特殊教育在校生的比例为17.48%。
全国特殊教育学校共有专任教师5.87万人,比上年增长4.78%。受过特教专业培训的专任教师比例为75.65%,比上年提高2.32个百分点。
特殊教育机构
多部门参与办学 体现“医、助、教”三者合一
现有的特殊教育服务机构公办的有4个系统:教育系统、民政系统、卫生系统、中国残疾人联合会系统;民办的有集体和个人办的两种形式。
(一)教育系统的特殊教育机构
特殊学校(盲、聋、弱智学校等)附设的学前班,招收学龄前残疾儿童,为他们进入学校受基础义务教育做各方面准备;普通幼儿园中的特殊班,就近接纳某一类残疾幼儿进行学前教育;为各类(主要是视觉、听觉和智力)残疾的儿童、少年设立的特殊学校,全国绝大多数特殊学校由各级教育行政部门领导,从中央到地方均有专职人员负责,按国家的计划、大纲和有关规定进行教育教学工作,完成基础教育的任务;各种中等普通和职业教育,包括中专、中技、职业高中等;高等教育机构(专门的特殊教育学院或普通高等院校中的残疾人的系或专业;各种形式的成人教育,包括研究生层次的教育)。
(二)民政系统的特殊教育机构
一方面有由于历史原因留在民政福利系统内的特殊教育机构或某些特殊教育职能;另一方面有根据新的社会福利要求而设立的机构。这里面包括社区康复和寄托机构,对各种类型(特别是重度、多种残疾)儿童进行教育和训练;儿童福利院,收养和教育训练残疾孤儿或家中有困难的残疾儿童,多为常年寄宿制;部分特殊学校(目前主要是少数聋校或盲聋学校)。
(三)残联系统的特殊教育机构
根据残联所承担的任务,与教育部门分工而建立起来的聋儿(主要是聋幼儿)康复机构,对聋儿进行听力和语言训练,进行学前教育,这类机构已遍及全国;残疾青年的职业培训中心,一般每一个省都有一所,多由残联负责建立或资助建立。
(四)卫生系统的特殊教育机构
主要是在医疗系统内进行教育康复或训练的机构,或者是与特殊教育结合的矫治机构,如言语障碍矫正、肢体残疾康复等。服务的形式有多种,如门诊治疗训练、咨询、巡诊、家庭病房、住院疗养或医治等。
此外,越来越多的由社会团体或热心人士兴办了各种类型的民办特殊教育机构,包括民办的特殊学校和学前教育机构、与国外基金会或友好团体合办的函授盲校等。
这种多部门参与办学的管理模式,一方面,体现了特殊教育“医、助、教”三者合一的特点;另一方面,也有利于调动各方积极性。但是,随着社会的发展与政府职能的转变,也会产生资源分散 、不利优化配置与整体规划实施;多头负责、不利规范运作与同步发展的问题。
特殊教育机构资源配备需求
软硬件兼顾 切实加强特教机构的建设与管理
(一)特殊教育机构的软硬件需求
课室需求:文化课教室、运动康复室、感觉统合室、多感觉律动训练教室、艺美术室、音乐治疗室、心理治疗室、科学实验室、游戏治疗室、阅读休闲室、职业教育室(部分)
班级类型设置:盲班、聋(哑)班、培智班、孤独症、脑瘫和多重残疾班
常年采购产品或服务:
教学区:电脑、多媒体液晶一体机、组合课桌椅及文件柜、学生训练桌椅、盲文刻印机、7寸高清手持式电子一体式助视器、助听器、阅读辅助器
辅助康复训练区:听觉康复训练系统、构音评估和矫治训练系统、多媒体主题认知互动训练系统、无线调频系统、拐杖、矫形背带、双轮助行器、梯椅、儿童肋木
心理咨询辅导区:学生心理测评康复训练系统、自助心理健康预警系统、团体心里素质辅导心里游戏、团体健康辅导箱、心里挂图、智能呐喊宣泄仪、合理宣泄人
此外,为促进特殊教育教师专业发展,建设高素质特殊教育教师队伍,教育部还印发了《特殊教育教师专业标准(试行)》,对合格特殊教育教师作了基本专业要求,是特殊教育教师实施教育教学行为的基本规范,也是特殊教育教师培养、准入、培训、考核等工作的重要依据。
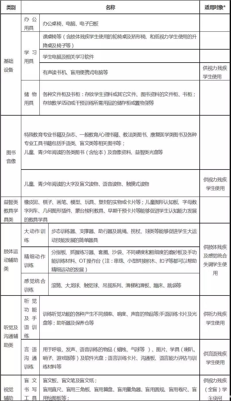
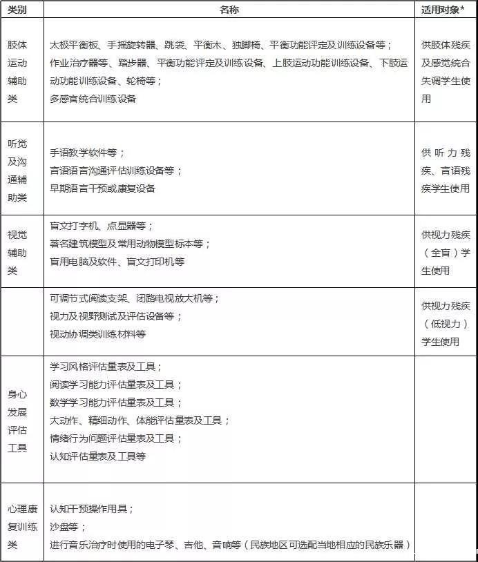
(二)普通学校特殊教育资源教室配备参考目录
2016年教育部印发《普通学校特殊教育资源教室建设指南》,对资源教室的配备设施进行规范,分为基本配备与可选配备。
基本配备是指满足基本需要的教育教学和康复训练设施设备、图书资料等。可选配备是指根据残疾学生的残疾类型、程度及其他特殊需要,选择配备的教育教学和康复训练设施设备、图书资料等。
基本配备一览表

可选配备

*未特别标明适用对象的,适用各类残疾学生。
2019米兰娱乐场网址大全 - 中国最大的福祉及康复博览会
举办时间:2019.10.10-12
展会地点:中国 · 北京 · 国家会议中心
您可能感兴趣的主题专区:
so米兰体育直播、nba米兰体育、听力障碍康复、视力障碍康复、老年康复护理、儿童康复(特教)
点击:2018福祉展展后回顾 查看更多,2019福祉展信息请咨询:
电话:+86 (0)20 8989 9650 罗小姐
邮箱:luohaoting@polycn.com