行业新闻 2023.08.23

关于《中国康复辅助器具目录(2023年修订版征求意见稿)》公开征求意见的通知
各有关单位及个人:
为贯彻落实《国务院关于加快发展康复辅助器具产业的若干意见》(国发〔2016〕60号),推动我国康复辅助器具产业发展,加强康复辅助器具行业管理,规范化引导康复辅助器具产品及服务,民政部社会事务司研究起草了《中国康复辅助器具目录(2023年修订版征求意见稿)》,欢迎社会各界提出修改意见和建议。
征求意见时间为2023年7月20日到8月19日。
附件:
1.中国康复辅助器具目录(2023年修订版征求意见稿)
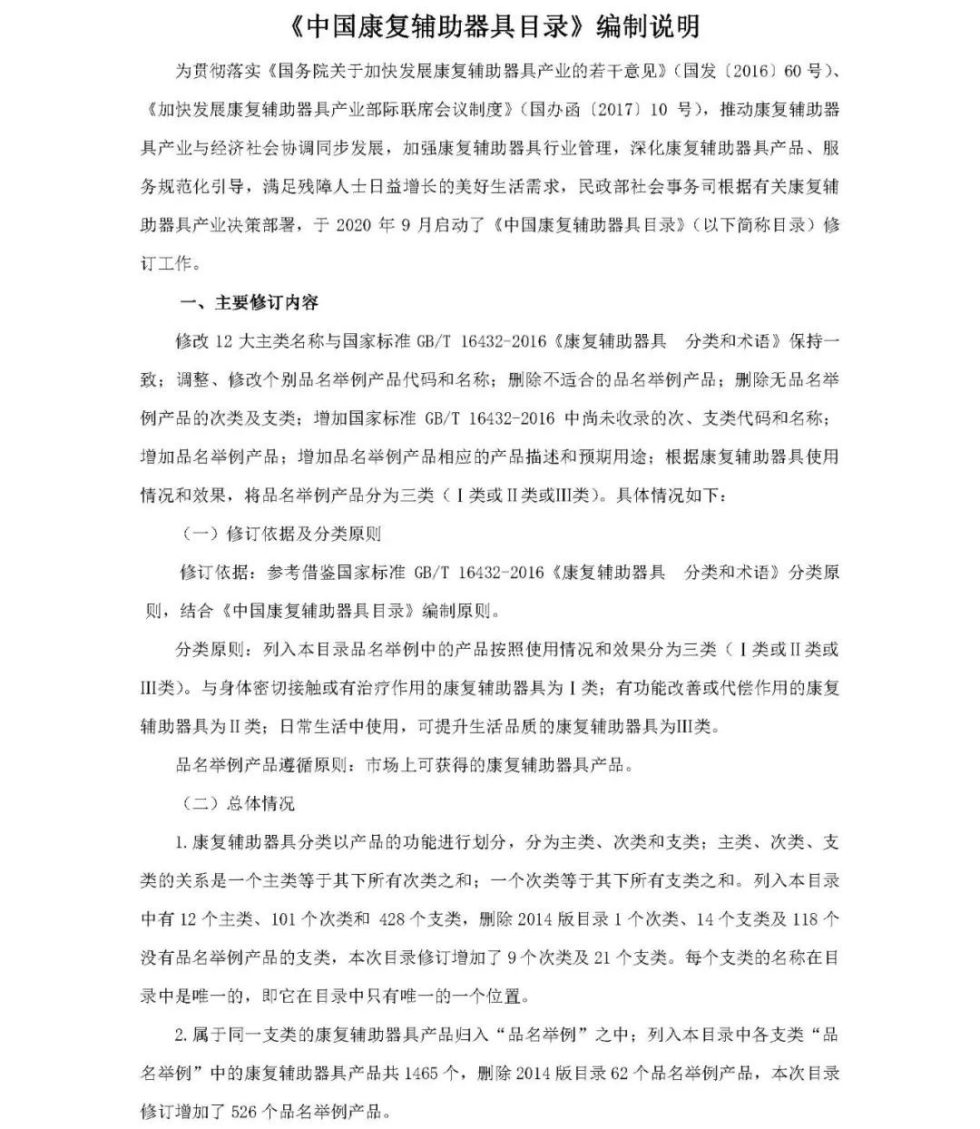
2.中国康复辅助器具目录(2023年修订版征求意见稿)编制说明
3.意见反馈表
您可以通过以下途径和方式提出意见:
1.登录民政部网站交流互动专版“征求意见”栏目进入意见征集系统提交意见。
2.电子邮箱: wanglg@crda.com.cn
民政部社会事务司
附件一
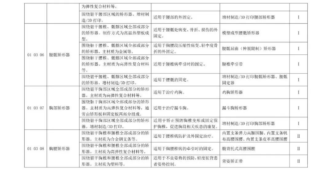
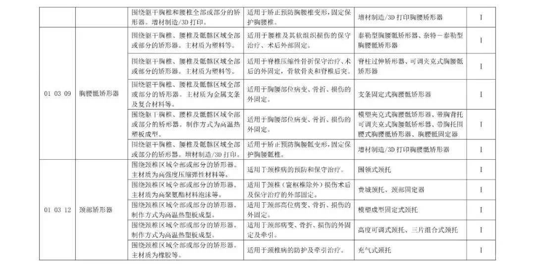
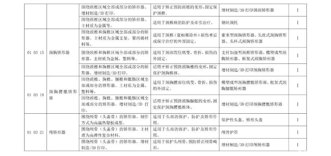
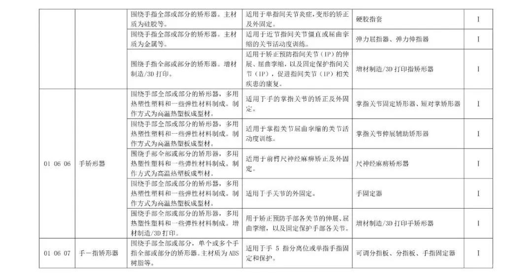
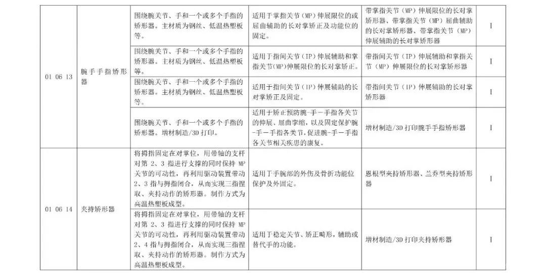
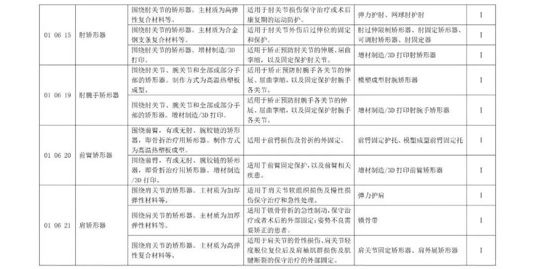
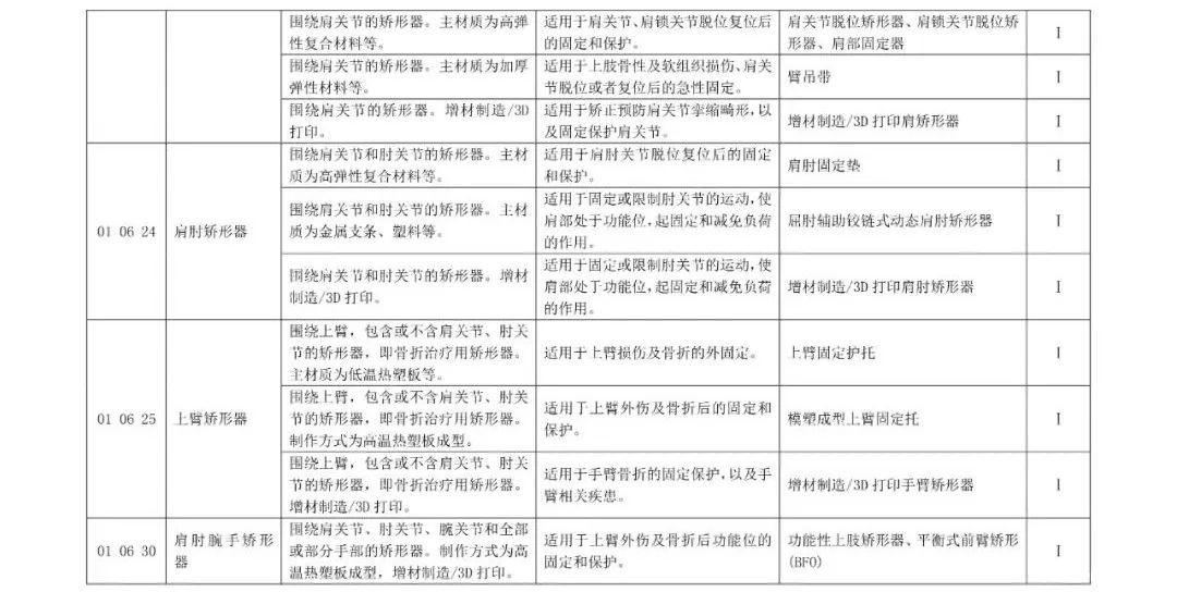
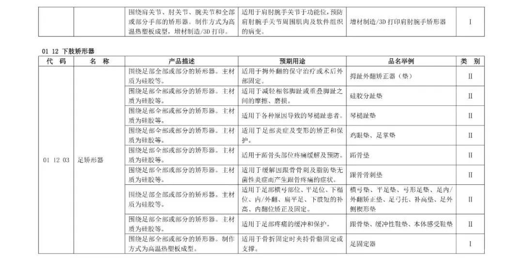
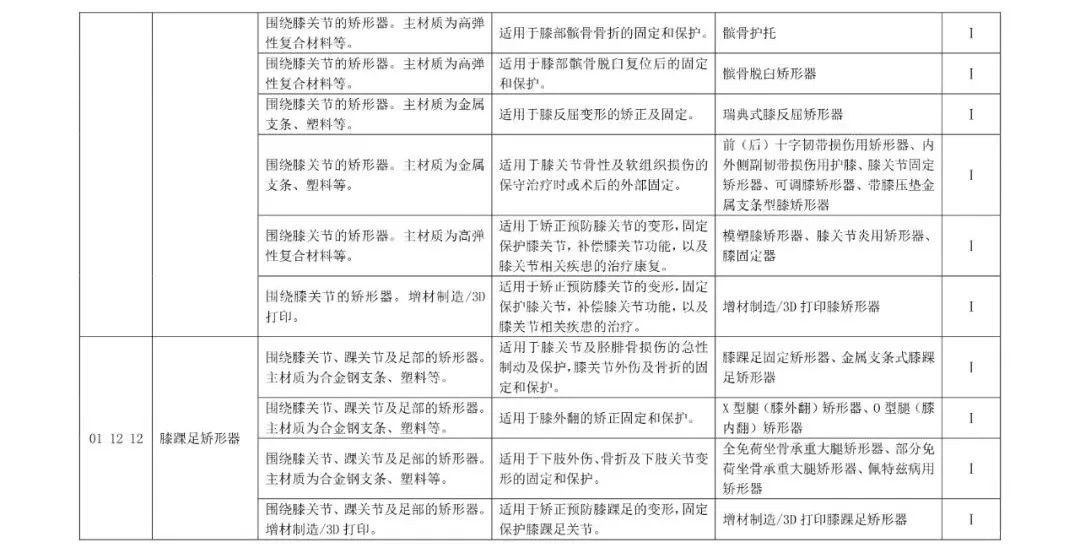
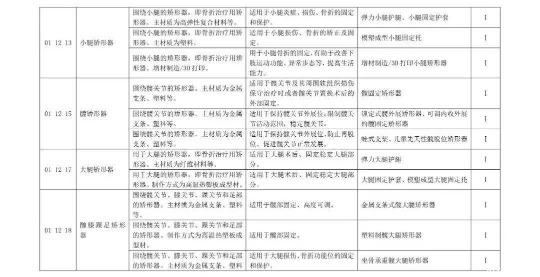
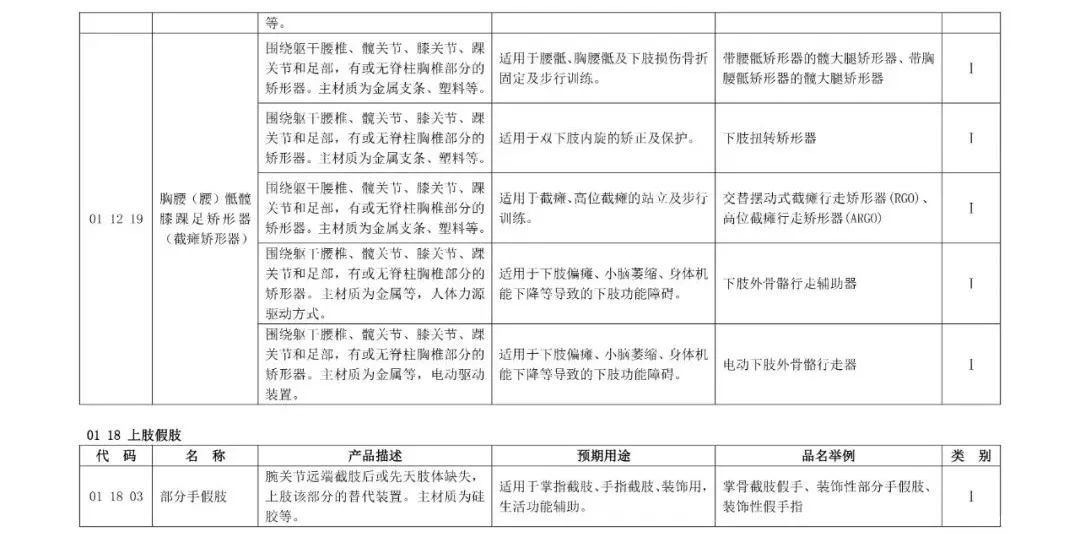
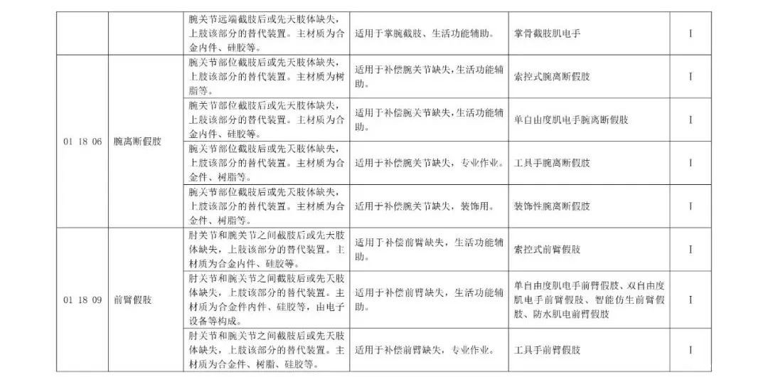
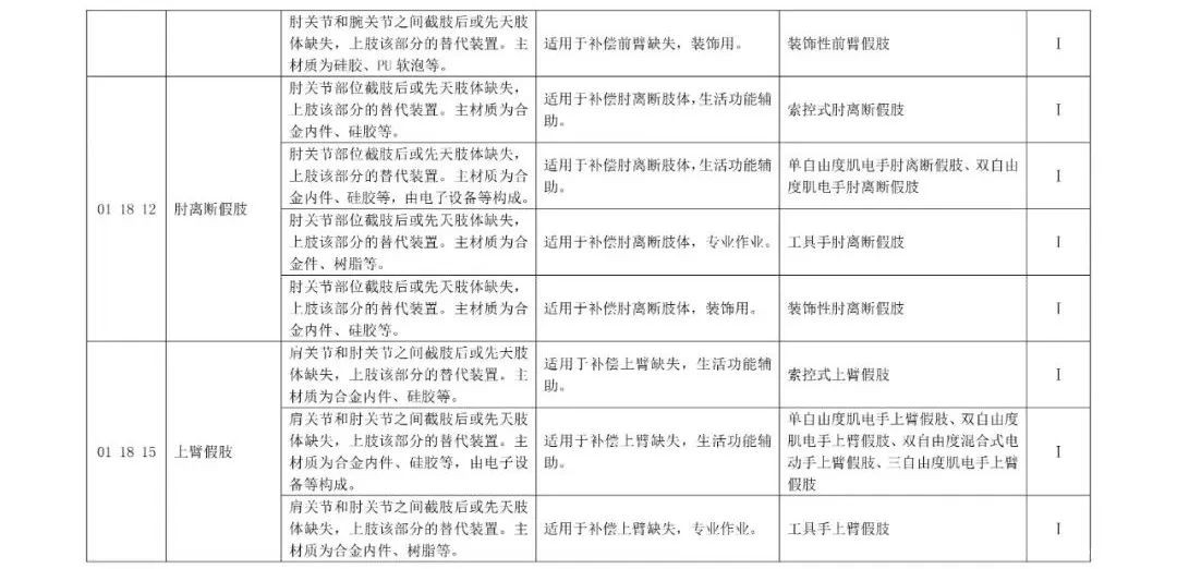
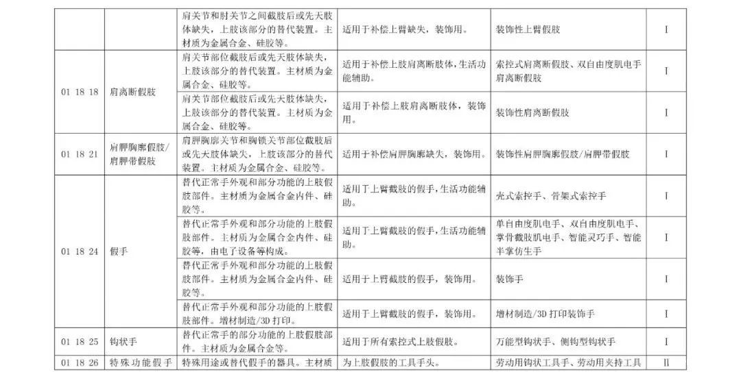
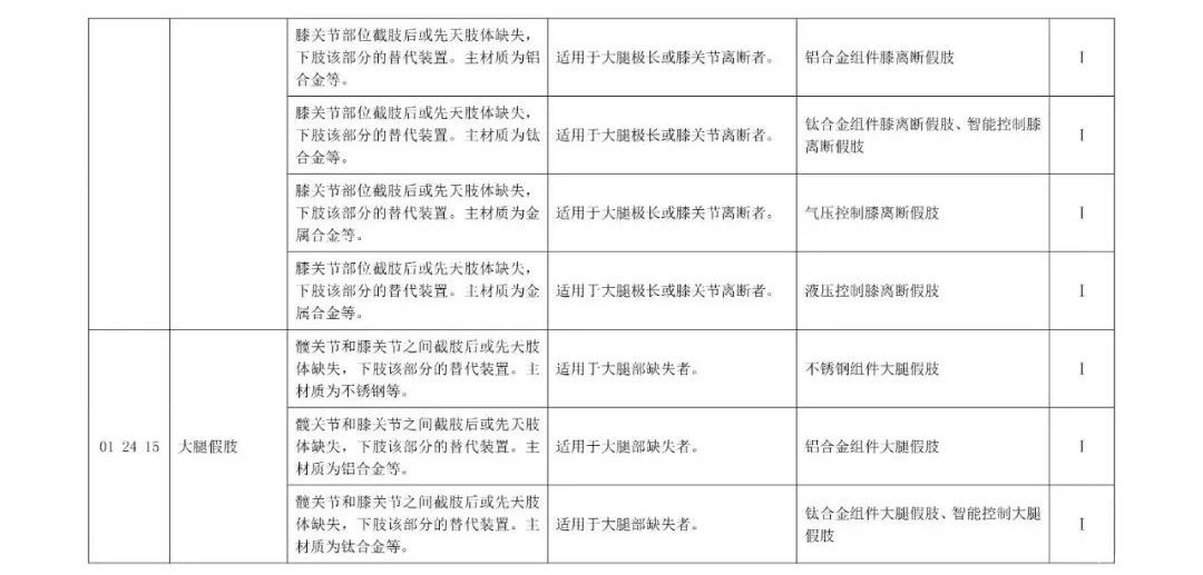
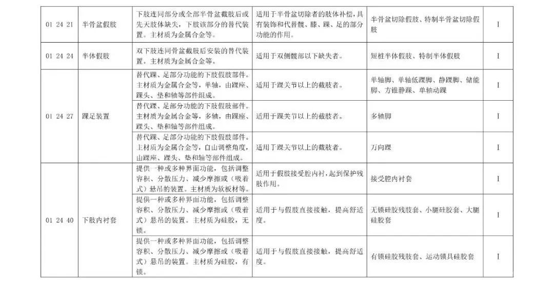
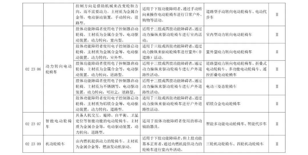
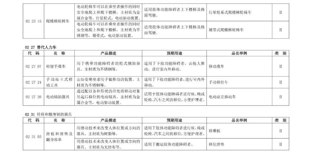
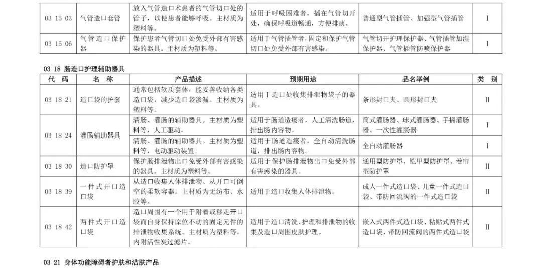
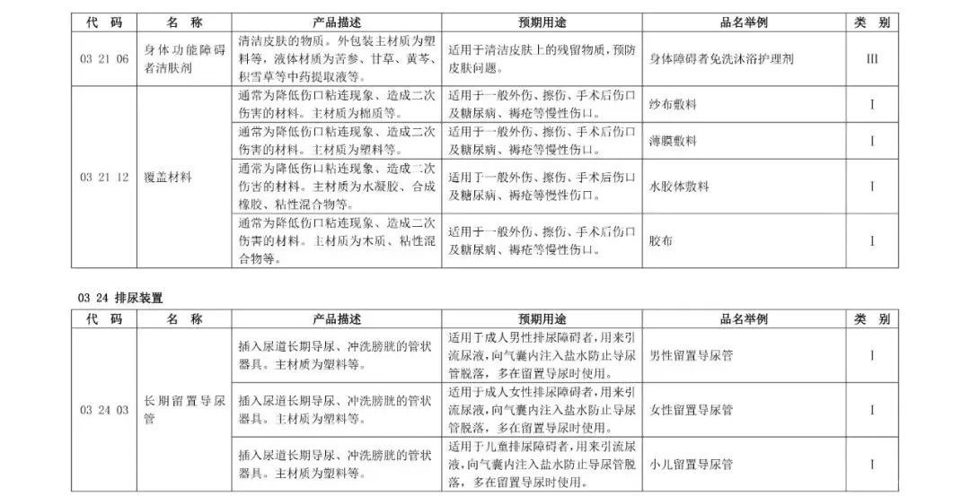
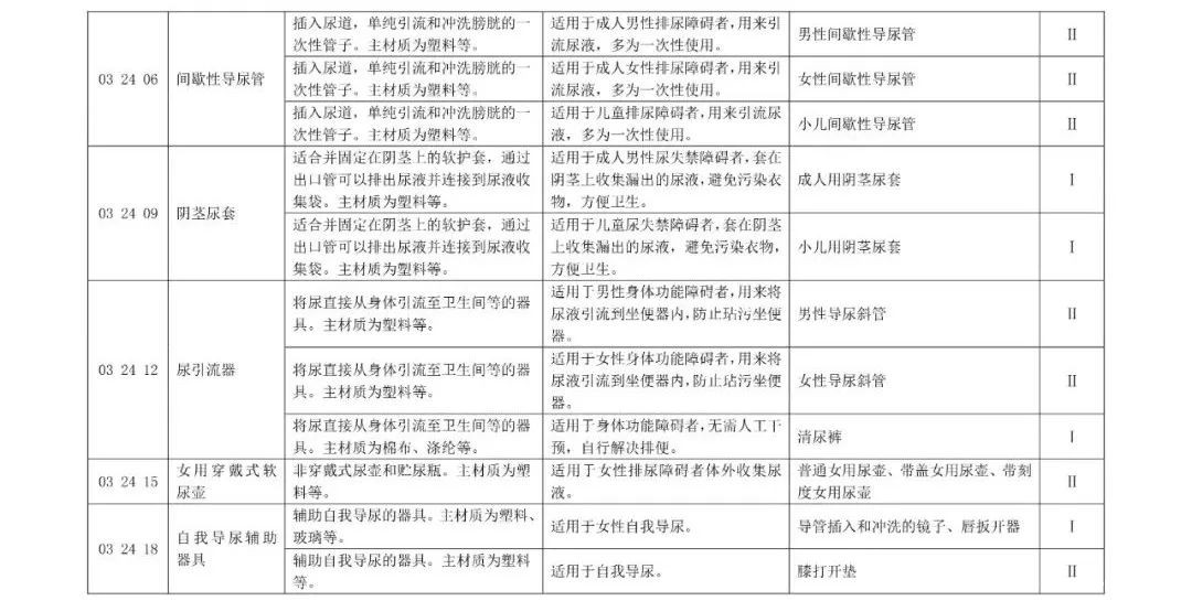
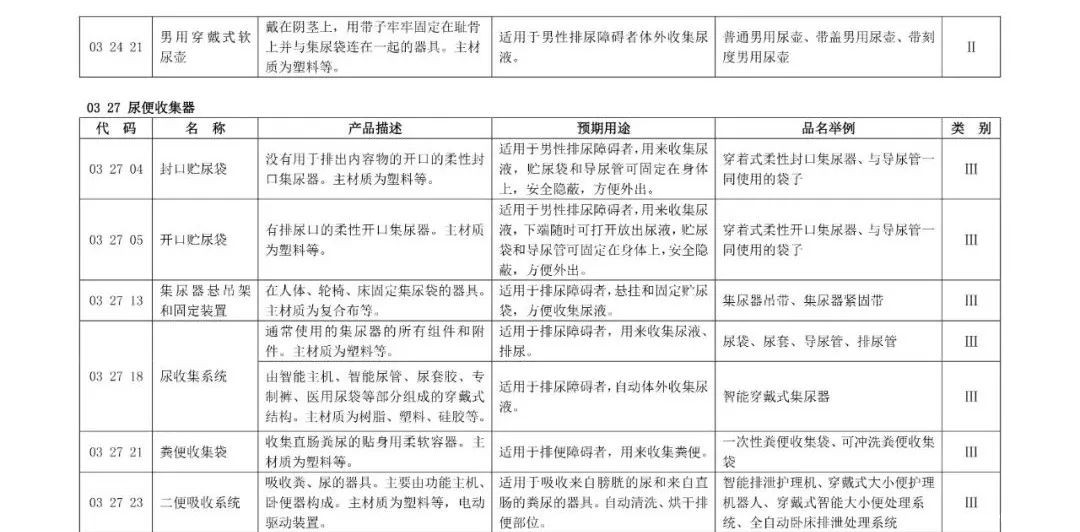
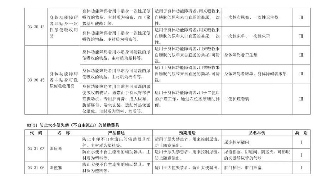
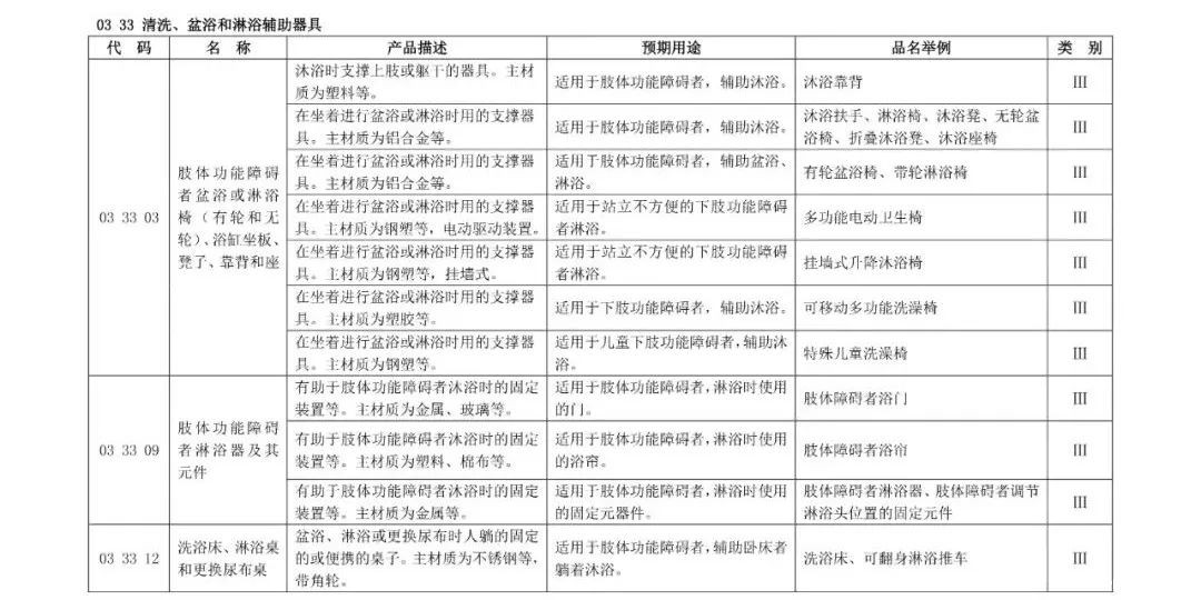
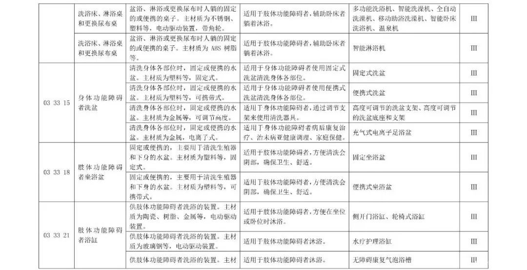
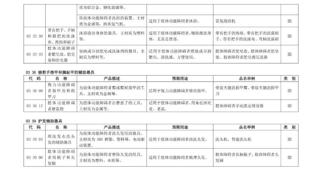
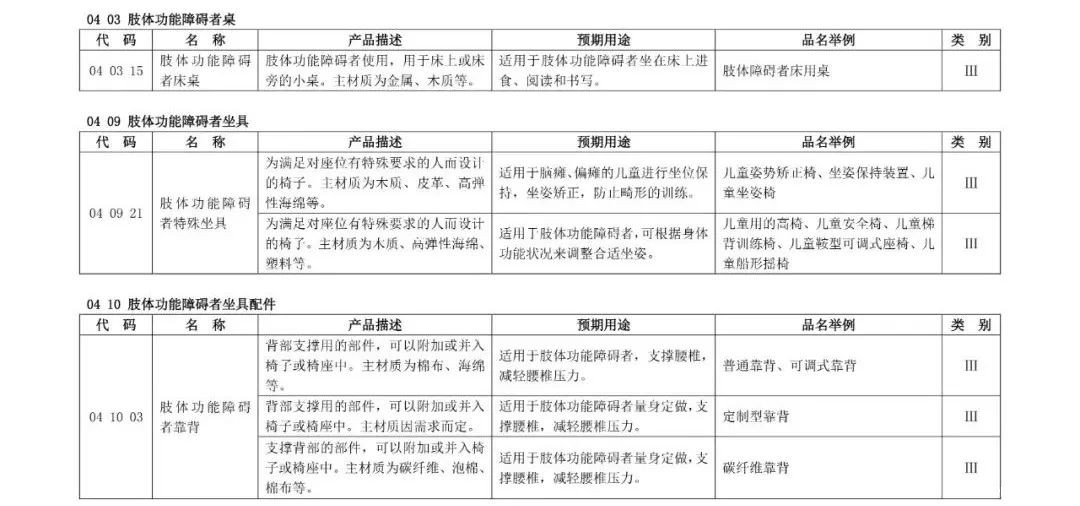
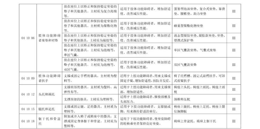
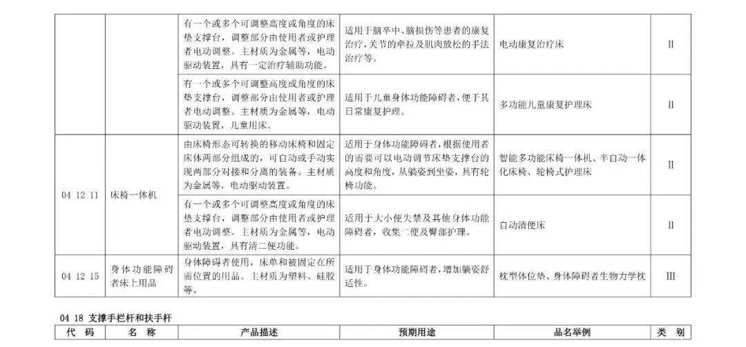
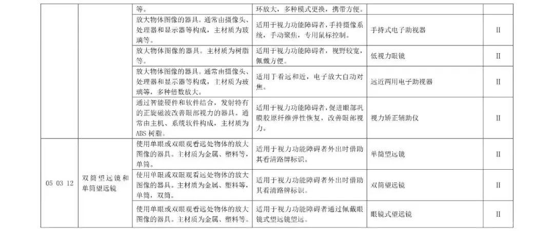
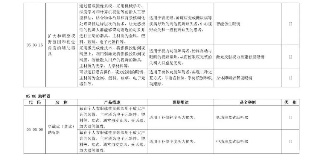
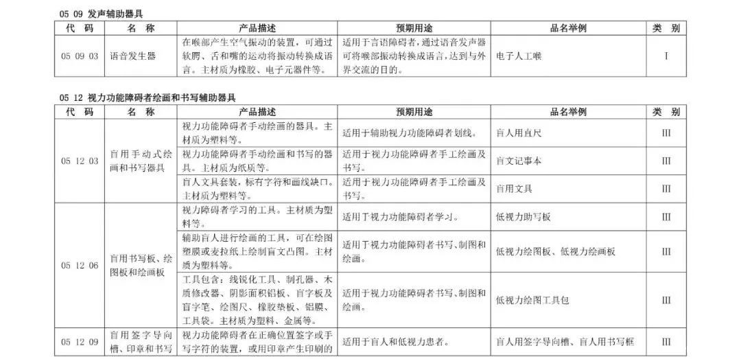
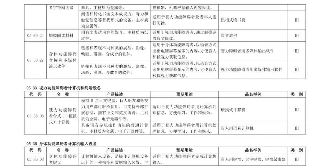
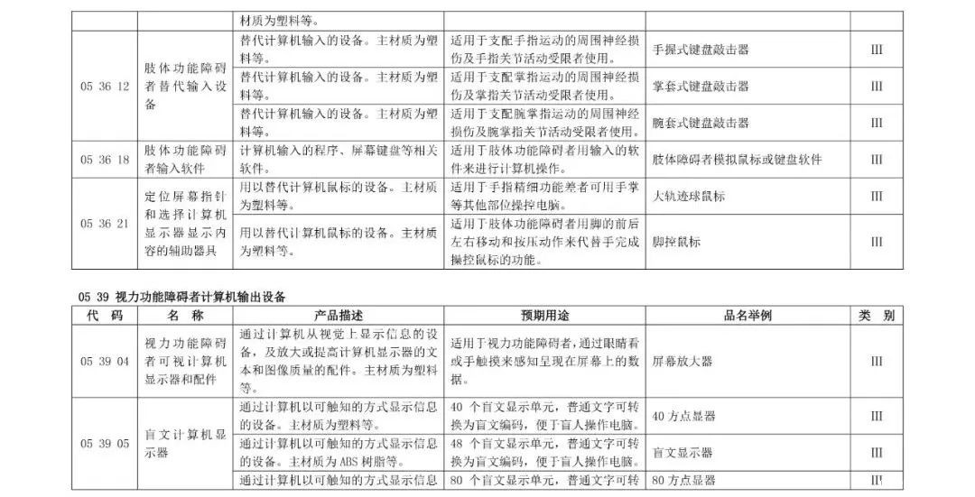
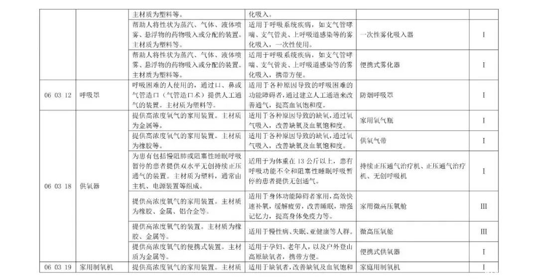
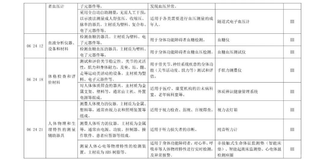
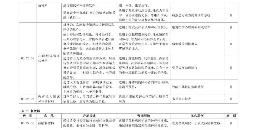
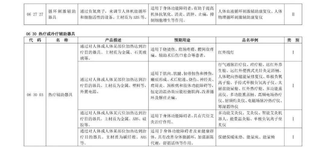
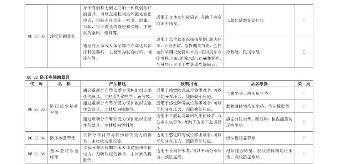
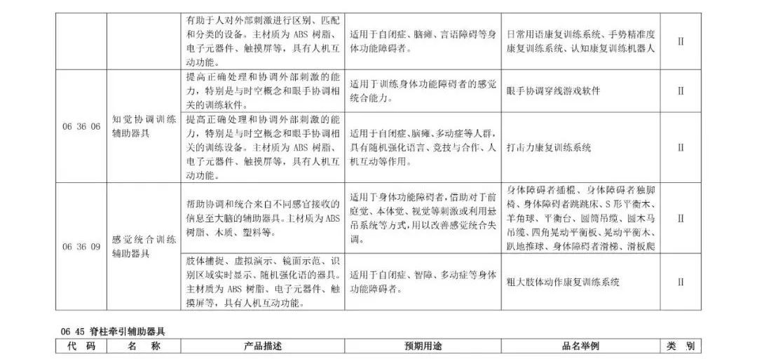
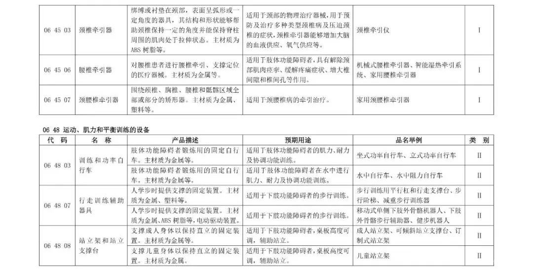
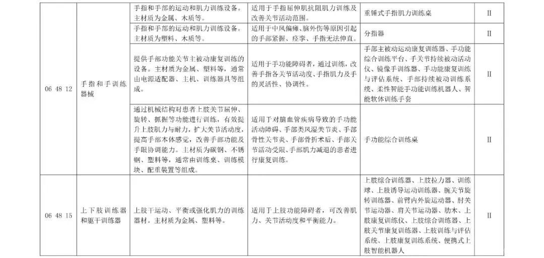
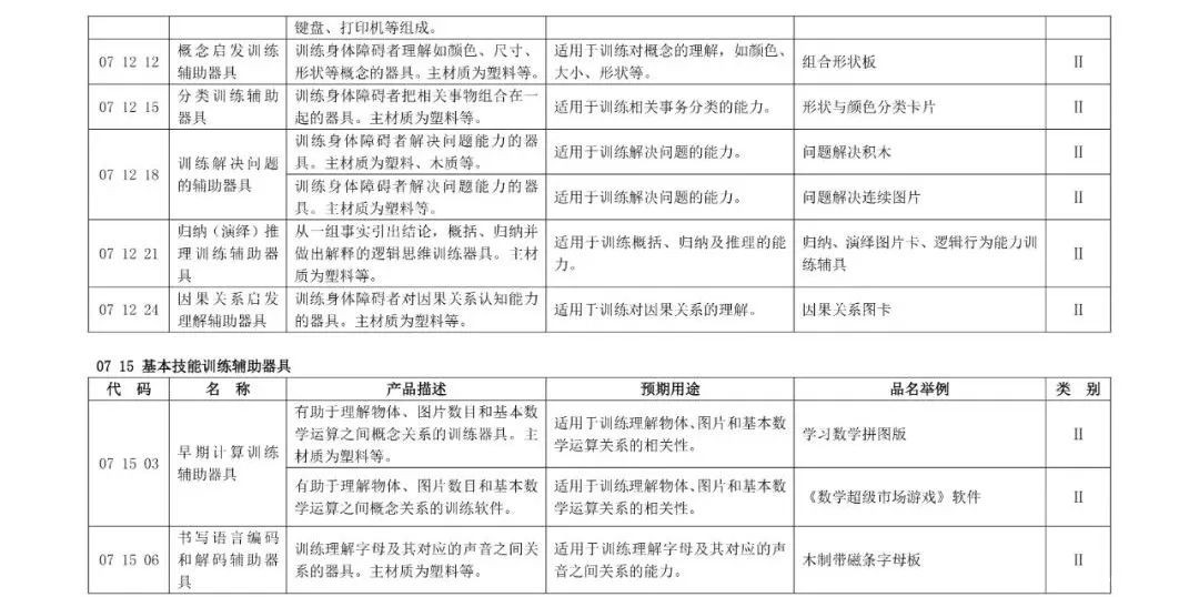
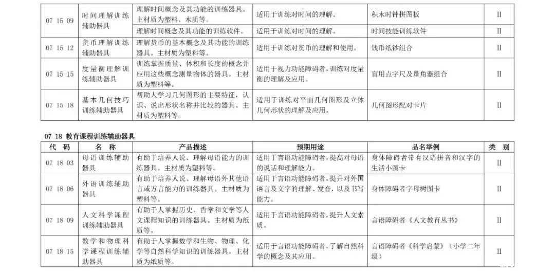
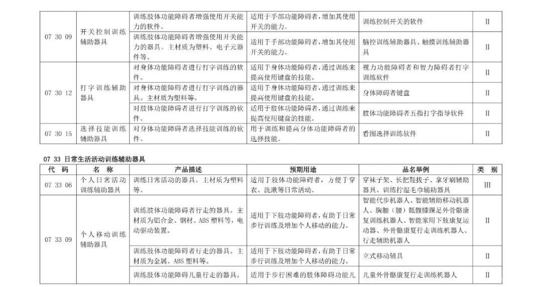
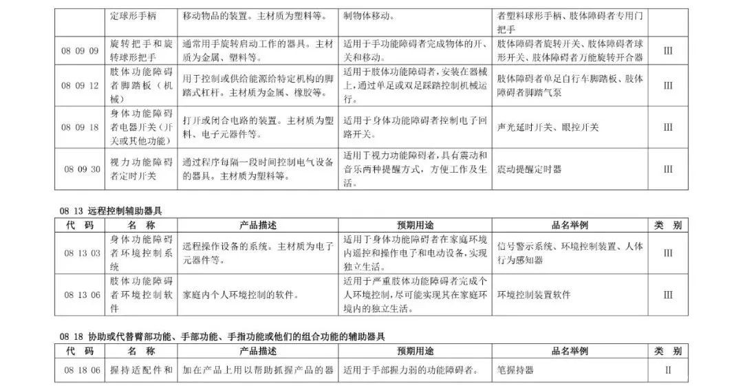
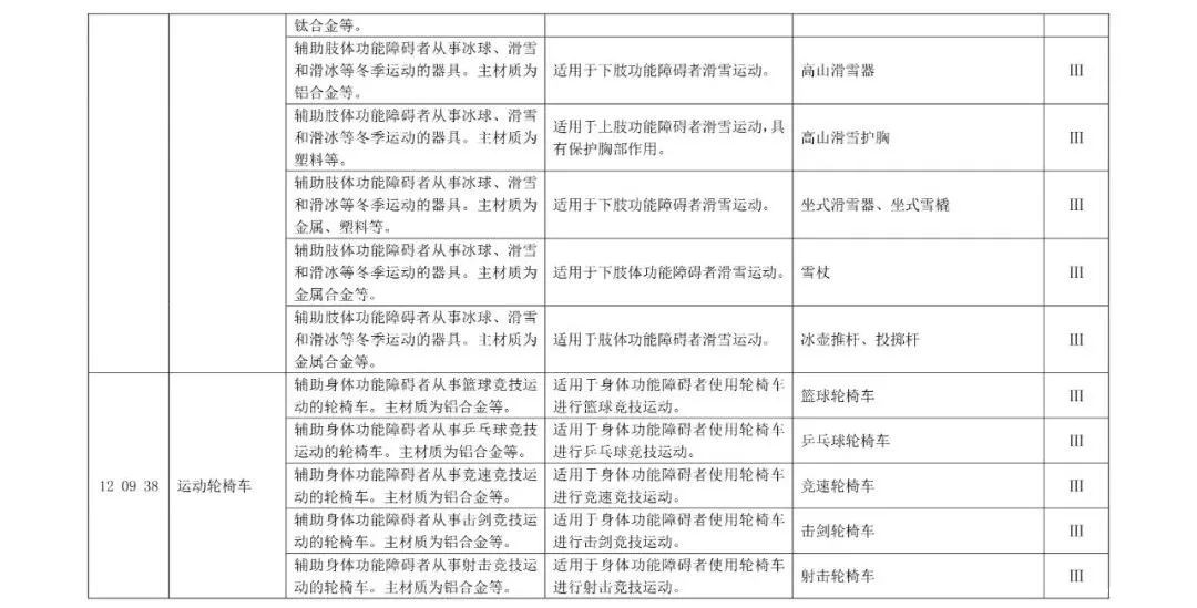
中国康复辅助器具目录
(2023年修订版征求意见稿)















































































































附件二


附件三

下载链接
附件1:
https://www.mca.gov.cn/n154/n2074/c1662004999979994169/part/16588.doc
附件2:
https://www.mca.gov.cn/n154/n2074/c1662004999979994169/part/16591.docx
附件3:
https://www.mca.gov.cn/n154/n2074/c1662004999979994169/part/16590.doc
来源:民政部官网