招标采购 2023.01.17
广东
项目名称:广州中医药大学针灸康复技能中心相关设备采购项目招标公告
采购预算:858.96万元(人民币)
采购需求:
合同包1(全身针灸仿真人训练系统等17项设备),预算金额:2,753,400.00元


本合同包不接受联合体投标
合同履行期限:自合同签订之日起至质保期满之日。
合同包2(起立治疗床等18项设备),预算金额:3,174,800.00元


本合同包不接受联合体投标。
合同履行期限:自合同签订之日起至质保期满之日。
合同包3(智能按摩仪等41项设备),预算金额:2,661,400.00元




获取招标文件时间:2023年01月12日 至 2023年01月19日 ,每天上午 00:00:00 至 12:00:00 ,下午 12:00:00 至 23:59:59 (北京时间,法定节假日除外)
获取渠道:广东省政府采购网https://gdgpo.czt.gd.gov.cn/
获取方式:在线获取
公告网址:
http://www.ccgp.gov.cn/cggg/dfgg/gkzb/202301/t20230112_19372470.htm
山东
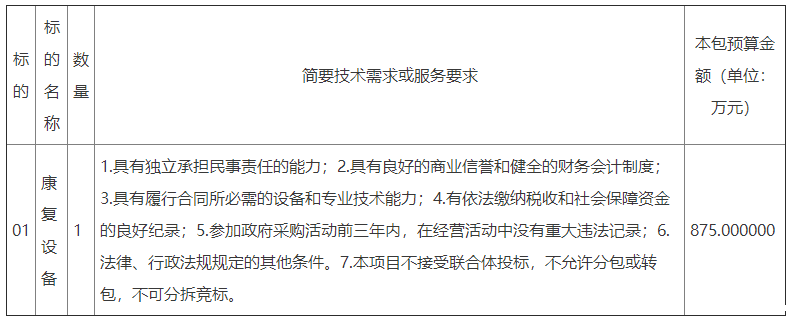
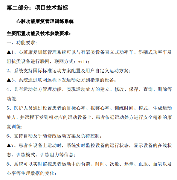
项目名称:山东菏泽郓城县人民医院康复设备采购项目公开招标公告
采购预算:875万元(人民币)
采购需求:

获取招标文件时间:2023年1月10日9时0分至2023年1月18日16时30分,每天上午09:00至12:00,下午13:00至16:30(北京时间,法定节假日除外)
获取方式:菏泽市公共资源交易网(http://ggzy.heze.gov.cn/)及中国山东政府采购网(www.ccgp-shandong.gov.cn)本项目招标公告页面免费下载电子招标文件。
公告网址:
http://www.ccgp.gov.cn/cggg/dfgg/gkzb/202301/t20230110_19362160.htm
福建
项目名称:福建体育职业技术学院体育教学和康复保健实训项目建设公开招标招标公告
采购预算:1,255,276.00元(人民币)

获取招标文件时间:2023-01-12 至 2023-01-19 ,(提供期限自本公告发布之日起不得少于5个工作日),每天上午00:00:00至12:00:00,下午12:00:00至23:59:59(北京时间,法定节假日除外)
获取渠道:招标文件随同本项目招标公告一并发布;投标人应先在福建省政府采购网(zfcg.czt.fujian.gov.cn)免费申请账号在福建省政府采购网上公开信息系统按项目下载招标文件(请根据项目所在地,登录对应的(省本级/市级/区县))福建省政府采购网上公开信息系统操作),否则投标将被拒绝。
公告网址:
http://www.ccgp.gov.cn/cggg/dfgg/gkzb/202301/t20230112_19370443.htm
项目名称:福建医科大学附属协和医院康复设备一批采购项目公开招标招标公告
采购预算:325万元(人民币)

获取招标文件时间:2023-01-11 至 2023-01-18 ,(提供期限自本公告发布之日起不得少于5个工作日),每天上午00:00:00至12:00:00,下午12:00:00至23:59:59(北京时间,法定节假日除外)
获取方式:招标文件随同本项目招标公告一并发布;投标人应先在福建省政府采购网(zfcg.czt.fujian.gov.cn)免费申请账号在福建省政府采购网上公开信息系统按项目下载招标文件(请根据项目所在地,登录对应的(省本级/市级/区县))福建省政府采购网上公开信息系统操作),否则投标将被拒绝。
公告网址:
http://www.ccgp.gov.cn/cggg/dfgg/gkzb/202301/t20230111_19365536.htm
项目名称:福建省漳州市某医院关于康复医疗信息平台项目的公开招标公告
采购预算:27.5500000 万元(人民币)

获取招标文件时间:2023年01月12日 至 2023年01月20日,每天上午8:00至11:30,下午14:30至17:00。(北京时间,法定节假日除外)
获取方式:中招联合招标采购平台(http://www.365trade.com.cn/),¥300.0 元,本公告包含的招标文件售价总和。
公告网址:
http://www.ccgp.gov.cn/cggg/dfgg/gkzb/202301/t20230112_19372545.htm
重庆
项目名称:重庆市某单位上肢康复机器人招标公告(2022-JL13(03)-W10330)
采购预算:80万元(人民币)
采购内容:

获取招标文件时间:2023年1月11日至1月18日,每日上午 8:00至 11:30 ,下午3:00至5:00
获取方式:详询采购单位联系人甘老师023-68766966
公告网址:
http://www.ccgp.gov.cn/cggg/dfgg/qtgg/202301/t20230111_19368341.htm
项目名称:重庆市某单位康复训练器一批招标公告(2022-JL13(03)-W10327)
采购预算:87.55万元(人民币)
采购内容:

获取招标文件时间:2023年1月11日至1月18日,每日上午 8:00至 11:30 ,下午3:00至5:00
获取方式:详询采购单位联系人甘老师023-68766966
公告网址:
http://www.ccgp.gov.cn/cggg/dfgg/qtgg/202301/t20230111_19368337.htm
项目名称:重庆市某单位关节康复器谈判邀请书(2022-JL13(03)-W30459)
采购预算:50.32万元(人民币)
采购内容:


获取招标文件时间:2023年1月11日至1月18日,每日上午 8:00至 11:30 ,下午3:00至5:00
获取方式:详询采购单位联系人甘老师023-68766966
公告网址:
http://www.ccgp.gov.cn/cggg/dfgg/qtgg/202301/t20230111_19368360.htm
江苏
项目名称:连云港市海州区适龄儿童融合式康复行动试点竞争性磋商公告
采购预算:29.3万元(人民币)
获取招标文件时间:2023年01月12日 至 2023年01月19日,每天上午8:30至11:30,下午14:30至17:30。(北京时间,法定节假日除外)
四川
项目名称:成都市妇女儿童中心医院物理治疗、康复及体育治疗仪器设备采购项目公开招标采购公告
采购预算:98.5万元(人民币)
采购内容(部分摘录):


响应文件提交时间:2023年01月11日至2023年01月17日,每天上午00:00:00至12:00:00,下午12:00:00至23:59:59(北京时间)
获取方式:项目电子化交易系统-投标(响应)管理-未获取采购文件中选择本项目获取招标文件,在线获取。
公告网址:
http://www.ccgp.gov.cn/cggg/dfgg/gkzb/202301/t20230110_19362346.htm
甘肃
项目名称:甘肃省退役军人事务厅残疾军人康复辅助器具采购项目第二次公开招标公告
采购预算:100万元(人民币)
采购内容:残疾军人康复辅助器具采购(具体技术参数要求及相关内容详见招标文件)
获取招标文件时间:2023-01-11至2023-01-17,每天上午00:00至12:00,下午12:00至23:59
获取方式:甘肃省公共资源交易网(https://ggzyjy.gansu.gov.cn)在线免费获得
公告网址:
http://www.ccgp.gov.cn/cggg/dfgg/gkzb/202301/t20230110_19362433.htm
项目名称:甘肃省康复中心(新区)医院专用设备采购项目(二次)公开招标公告
采购预算:77.628万元(人民币)
采购内容:具体内容详见招标文件
获取招标文件时间:2023-01-10至2023-01-16,每天上午00:00至12:00,下午12:00至23:59
获取方式:甘肃省公共资源交易网(https://ggzyjy.gansu.gov.cn)在线免费获得,社会公众可通过甘肃省公共资源交易网免费下载或查阅招标采购文件(详见《甘肃省公共资源交易网》首页“下载中心”中“电子服务系统 v2.0 电子版操作说明”)。拟参与甘肃省公共资源交易活动的潜在投标人需先在甘肃省公共资源交易网上注册,获取“用户名+密码+验证码”,以软认证方式登录;也可以用数字证书(CA)方式登录。以上两种方式均可进行我要投标等后续工作。
公告网址:
http://www.ccgp.gov.cn/cggg/dfgg/gkzb/202301/t20230109_19355832.htm
如您想通过福祉博览会“线上供需信息发布”栏目在线寻找上游供应商,或挖掘潜在买家,请致电13312824275,或添加福祉君微信(CR_EXPO)沟通。